咨询热线:
18825387608
首页
关于我们
公司简介
高端ISO咨询认证
ISO9001质量管理体系
ISO14001环境管理认证咨询
ISO45001认证咨询
IATF16949汽车质量管理体系
SA800社会责任管理体系
ISO27000信息安全管理体系
十环认证
QC080000危害物质管理体系
ISO13485医疗器械管理体系
ISO20000信息技术管理体系
精益管理培训
生产管理类系列
市场营销类系列
人力资源类系列
综合管理类系列
领导力执行力类系列
职业素养类系列
银行业系列课程
保险业系列课程
通信医疗业系列
终端连锁业系列
财务管理类系列
内审员培训
业绩倍增落地咨询
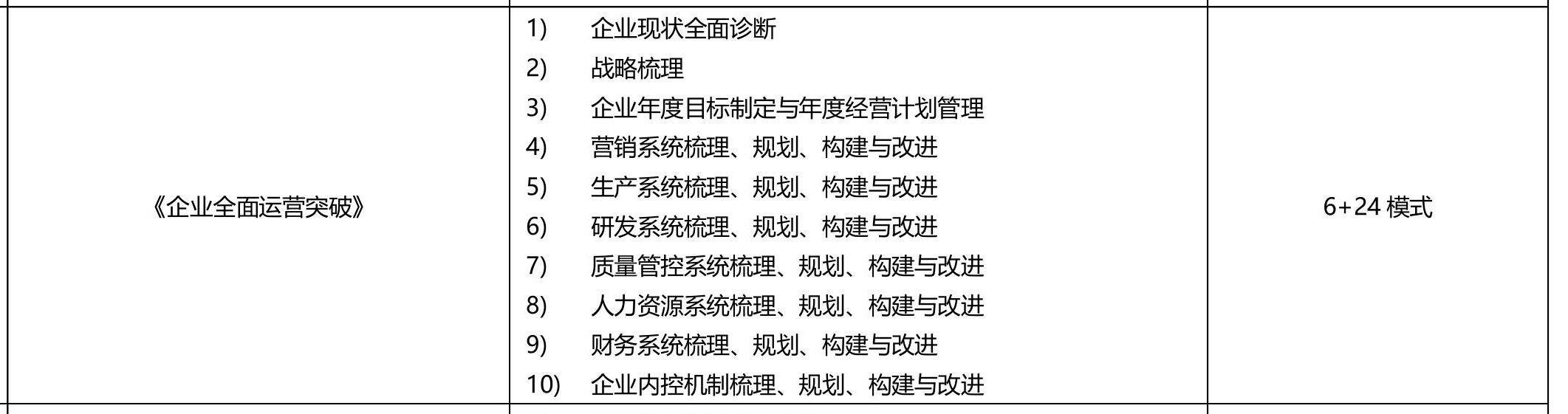
企业全面运营突破
精益生产管理系统
阿米巴系统导入
创新营销模式
股权激励
企业文化体系构建
成功案例
新闻资讯
公司新闻
行业新闻
人才招聘
联系我们
在线留言
业绩倍增落地咨询
企业全面运营突破
精益生产管理系统
阿米巴系统导入
创新营销模式
股权激励
企业文化体系构建
最新新闻
Latest News
联系我们
Contact Us
靳经理:18825387608
邮箱:215892214@qq.com
公司网址:www.zgyqgl.cn
地址:中山市西区翠虹路22号熙龙居3幢801房
您现在的位置:
主页
>
业绩倍增落地咨询
>
企业全面运营突破
>
企业全面运营突破
微信客服
18825387608
客服电话
18825387608